・コーチ、応援者として
(1)自分のお子さんや、自分のチームのプレーヤーへの声援はもちろんです が、相手チームのよいプレーについて賞賛してあげてください。
(2)プレーヤーやレフリーへの暴言は厳に慎んでください。また、相手の失 敗を嘲笑したり、自分のチームのプレーヤーの失敗を罵ったりすることは あってはなりません。 もし、そのような方がいらしたら、周りの皆さんが注意をしてあげてく ださい。

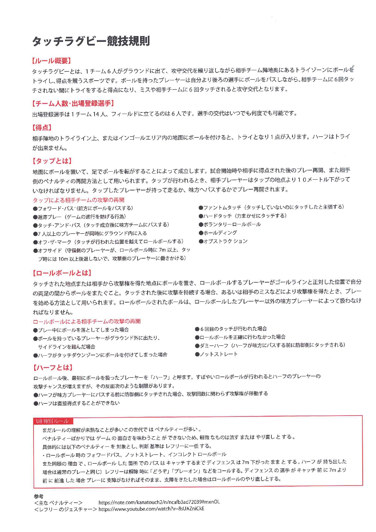
【U8特別措置の意義】
- U8は小学2年生~未就学児と幅広い年齢層、また競技の経験も始めたばかり~数年という選手でチームが構成されます。
このことから、ルールの理解度に大きな差があります。
ルールに則してゲームを行うのが望ましいのですが、あまりにペナルティーを取りすぎるとインプレーの時間が少なくなってしまい、ゲーム自体、ひいてはタッチラグビーを楽しむことができなくなってしまい、大会の目的の1つである普及を阻害しかねません。 - そこで特別措置をすることにしました。
上述の様に、ルールに則してゲームを行うのが望ましいことに変わりはないため特別措置を逆手に取る事はしないことを前提とします。
理解度の高いチームおよび選手は、ルールに即したプレーをしてください。

〇U8_LocalRules_Draft2 PDF
〇ルール PDF
